软件著作权登记流程

时间:2021-02-26作者: 点击:

申请登记前需准备以下材料:

1. 软件(程序、文档)的鉴别材料(包括源程序和文档,由源程序前、后各连续30页,以及任何一种文档前、后各连续30页组成,共120页。);

2. 申请人身份证明、联系人身份证明和相关的证明文件各一式一份。

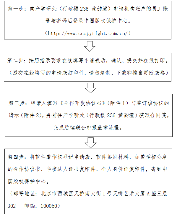
具体流程:

 

附件:1.合作开发协议书模板

     2.关于签订《合作开发协议》的请示

3.中国版权保护中心计算机软件著作登记权指南

 

关闭

桂ICP备11008250号 版权所有©南宁学院通讯地址:广西南宁市龙亭路8号 邮编:530200
技术支持:南宁学院信息化处